Automatic Data Interpolation
From MohidWiki
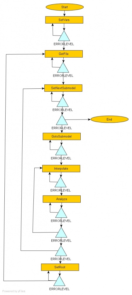
A model is setup to run every week. However he will OBCs and initial conditions for u, v, S, T and waterlevel. Thus, the external data needs to be interpolated for model's grid, as well as for the submodels.
Technology used
Perl and shell scripting, using ftp and smtp perl modules. Mohid tools to convert from netcdf to HDF5, and to interpolate. Scheduler or crontab to agend the task weekly.